重大議題分析

長華科技遵循AA1000 SES(AA1000 Stakeholder Engagement Standard)利害關係人議合五原則:影響程度、關注程度、責任、依賴程度和多元觀點,鑑別出六大類重要利害關係人,分別為政府機關、投資人、員工、客戶、供應商及社會(含當地社區、非營利組織)。

根據公司願景及永續發展政策,參考新版GRI通用準則、SDGs、同業關注主題及產業重要趨勢,並考量利害關係人之回饋,歸納彙整出三大面向之永續議題清單

鑑別各項議題對外衝擊並將其整合於問卷中,隨後透過利害關係人問卷調查以評估衝擊之顯著性並進行排序,由集團ESG組成員確認後,提報永續發展委員會核准。將具高衝擊度之重大主題,對應GRI準則中的特定主題,於永續報告書揭露管理方針及績效,除確保報告書之內容符合利害關係人之包容性、重大性、完整性的原則,並反映公司在價值鏈中的定位及永續影響力,作為整體檢視和持續精進永續管理與績效之重要依據。

長華科技永續議題重大主題分析,主要透過問卷調查結果進行鑑別與排序,依據重大主題矩陣圖繪製結果,將具有高關注度及高衝擊度之主題列為重大主題,而2024年延續2023年問卷調查結果,統整共有8項重大主題。相關步驟說明如下:

  • STEP 1蒐集永續議題

參酌新版GRI通用準則、SDGs及同業關注議題等準則及產業重要趨勢,並考量利害關係人之回饋,歸納彙整出三大面向之永續議題清單。

  • STEP 2重大議題鑑別

透過利害關係人問卷調查以評估衝擊之顯著性並進行排序,由集團ESG組成員確認後,提報永續發展委員會核准。

  • STEP 3檢視與討論

將具高衝擊度之重大主題,對應GRI準則中的特定主題,並於永續報告書揭露管理方針及績效,作為整體檢視和持續精進永續管理與績效之重要依據。

 

利害關係人關切重大議題之矩陣圖

經濟議題 環境議題 社會議題
  1. 經濟績效
  2. 公司治理與風險管理
  3. 採購實務
  4. 供應商管理
  5. 商業道德
  6. 客戶關係管理
  1. 有害物質管理
  2. 能源
  3. 水資源管理
  4. 廢棄物管理
  5. 溫室氣體管理
  6. 氣候變遷減緩調適
  1. 人才吸引與留任
  2. 職業安全衛生
  3. 員工發展與訓練
  4. 社區投資與參與
  5. 員工權益與多元平等

 

利害關係人關注議題邊界鑑別

重大主題 對應指標 對應章節

價值鏈衝擊邊界

(主題的邊界)

各廠區 下游 上游
經濟面
經濟績效 GRI201 2.3營運績效
環境面
水資源管理 GRI303 3.4水資源管理  
溫室氣體管理 GRI305 3.3能源管理  
廢棄物管理 GRI306 3.5廢棄物管理  
能源 GRI302 3.3能源管理  
社會面
職業安全衛生 GRI403 4.4職業健康與安全
人才吸引與留任 GRI401 4.1人才吸引與留任    
員工發展與訓練 GRI404 4.2人才發展與多元化培育    

 

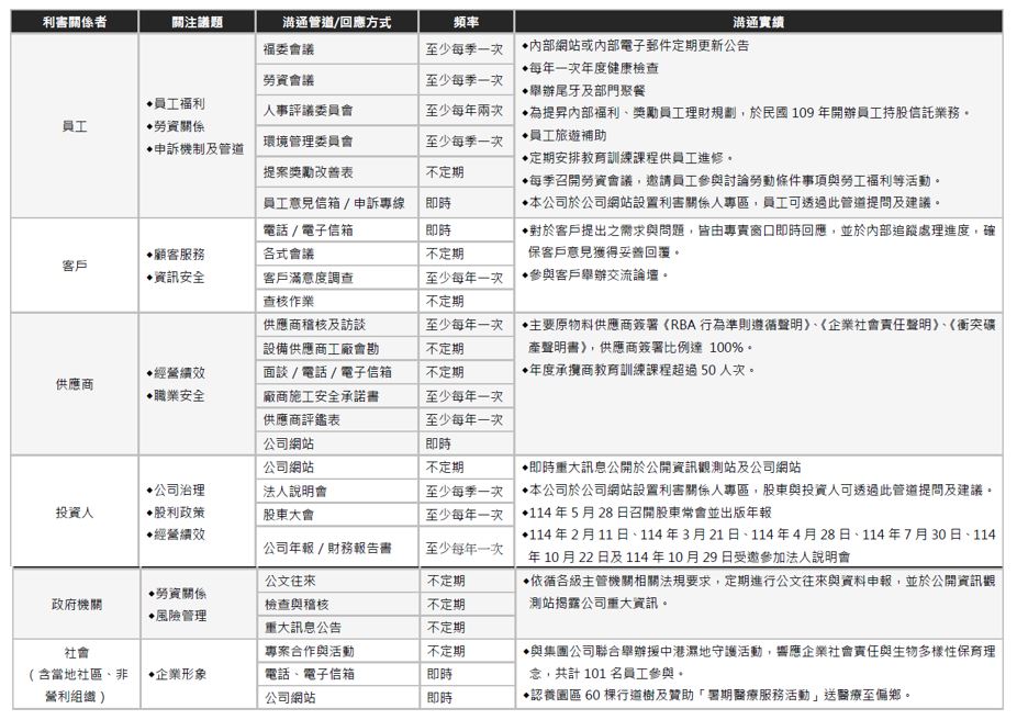
公司與利害關係人身分、關注議題、溝通管道與回應方式執行情形

公司與利害關係人身分、關注議題、溝通管道與回應方式執行情形定期每年2月由集團ESG小組向董事會報告。